• > 集佳知识产权代理有限公司 > 集佳周讯 > 2021年 > 集佳周讯2021年第23期 > 法眼观察 > 通过商标异议、无效宣告案件看姓名权的适用
EN  日本语  韩国语
上一期 | 总第821期(2021.06.12-2021.06.18)
  • 首页
  • 行业动态
  • 集佳动态
  • 热点聚焦
  • 法眼观察
  • 论坛博览
  • 知识产权史上的今天
通过商标异议、无效宣告案件看姓名权的适用

  文/北京集佳知识产权代理有限公司西安分部 齐方

 

  《最高人民法院关于审理商标授权确权行政案件若干问题的规定》第二十条:当事人主张诉争商标损害其姓名权,如果相关公众认为该商标标志指代了该自然人,容易认为标记有该商标的商品系经过该自然人许可或者与该自然人存在特定联系的,人民法院应当认定该商标损害了该自然人的姓名权。

  在第35969992号“ ”商标(异议人:恩瑞克•达科斯塔•瓦迪洛(ENRIQUE DACOSTA VADILLO);被异议人:(福州和胜电子商务有限公司)不予注册的决定中,国家知识产权局(以下简称“国知局”)认为:

  1.被异议商标“QUIQUE DACOSTA”指定使用在第43类“咖啡馆;餐厅;安排酒店住宿”等服务上。异议人称被异议人抢注其在先使用并有一定影响的商标,但异议人提交的在案证据不足以证明在被异议商标申请之前,异议人已在中国境内在“咖啡馆;餐厅;安排酒店住宿”服务或与之类似的服务上在先使用了“QUIQUE DACOSTA”商标并使之具有一定影响,故对异议人该项主张不予支持。

  2.本案中,异议人提供的国内各大网站、媒体、微信公众号对异议人及其餐厅的报道等证据可以证明,异议人是全球知名的米其林三星厨师,“QUIQUE DACOSTA”是依据异议人姓名创立的品牌餐厅,在餐饮服务领域“QUIQUE DACOSTA”与异议人已建立了一一对应关系。被异议商标与依据异议人姓名创立的品牌餐厅文字完全相同,服务项目相近或具有较高关联,因此,被异议人未经异议人许可申请注册被异议商标已构成对异议人姓名权的侵犯。

  根据《商标审理标准》中损害他人在先权利审理标准:认定系争商标是否损害他人姓名权,应当以相关公众容易将系争商标在其注册使用的商品上指向姓名权人或者与姓名权人建立对应联系为前提,既包括系争商标与他人姓名完全相同,也包括虽然系争商标与他人姓名在文字构成上有所不同,但反映了他人的主要姓名特征,在相关公众的认知中指向该姓名权人。

  本案中,虽然系争商标“ ”与异议人“恩瑞克•达科斯塔•瓦迪洛(ENRIQUE DACOSTA VADILLO)”的英文名称有所不同,在异议理由中,异议人特意阐述了在西班牙语中,“ENRIQUE”和“QUIQUE”互为近义词,且“QUIQUE”作为“ENRIQUE”的昵称,在日常生活中,常用“QUIQUE”替换“ENRIQUE”显得关系更为亲密、密切。如知名的西班牙拉丁流程歌手和歌曲作者“Enrique González Morales”,常使用“Quique Gonzalez”作为其名字,以拉近与粉丝的距离。此外,异议人提交了“Enrique”和“Quique”含义解释以及在日常生活中的用法,以进一步证明:在日常生活中,本案异议人恩瑞克•达科斯塔•瓦迪洛(英文名:ENRIQUE DACOSTA VADILLO)亦呼叫为“QUIQUE DACOSTA”,为后文阐述“QUIQUE DACOSTA”是依据异议人姓名创立的品牌餐厅,在餐饮服务领域“QUIQUE DACOSTA”与异议人已建立了一一对应关系奠定了基础。

  此外,异议人在异议理由中提交了国内外著名杂志对异议人及其餐厅的报道介绍、国内各大网站和微信公众号对异议人及其餐厅的报道和介绍以及异议人餐厅接到来自中国消费者的订单列表等诸多证据用以证明:经过长期发展与推广,“QUIQUE DACOSTA”餐厅与异议人已建立了一一对应关系。当国内相关消费者看到被异议商标时,唯一能联想的就是西班牙著名米其林三星厨师,即本案异议人和他所经营的同名餐厅。

  由此可见,权利人或利害关系人在维权时,不妨对系争商标字面及其背后可能潜在的含义多多挖掘,“顺藤摸瓜”找出关联,并提供尽可能相关、多的证据予以佐证,满足适用要件,最终方可得到国知局的认可。

  此外,他人的姓名亦包括笔名、别名、译名等。在《关于第36885828号“薇娅”商标无效宣告请求裁定书》(申请人:黄薇;被申请人:浦江米兰家居家纺有限公司)中,国知局认为:本案争议商标“薇娅”与申请人艺名“薇娅”名称相同。结合申请人提交的在案证据(比如申请人曾获得淘宝直播2016年度人气主播、2016年度最具商业价值主播、2016年度最受粉丝追捧主播、2017淘宝直播盛典最具粉丝影响力主播、2018年度TOP主播等。也曾被东方网、搜狐网、网易新闻、电商在线等网络媒体进行宣传报道……)可以证明争议商标申请日前申请人艺名“薇娅”已经具有一定社会知名度,被申请人未经申请人授权,将与申请人艺名“薇娅”相同的文字申请注册商标,其注册客观上利用了申请人艺名“薇娅”的较高知名度,可能误导相关公众认为申请人与其存在某种商业联系,损害了申请人的在先姓名权。因此争议商标的注册已违反《商标法》第三十二条前半段的规定。

  而在《关于第35149501号“冯唐”商标无效宣告请求裁定书》(申请人:上海垂扬文化传播工作室;被申请人:河南冯唐展览展示有限公司)中,经审理,国知局认为:申请人提供的证据可以证明在争议商标申请日前,“冯唐”作为张海鹏的笔名,在文字作品领域已具有一定知名度,被申请人对张海鹏的笔名“冯唐”及其知名度理应知晓。争议商标“冯唐”与张海鹏的笔名“冯唐”文字构成、呼叫完全相同,被申请人未经申请人许可,擅自将该文字作为商标注册,具有牟取不正当利益的目的,容易使相关公众误认为该商标与“冯唐”存在特定关联,从而对张海鹏的笔名“冯唐”造成损害,争议商标的注册已构成《商标法》第三十二条所指损害他人现有的姓名权之情形。

  在上述案件中,系争商标与他人姓名(艺名、笔名)完全相同,且该姓名权人在社会公众尤其是相关公众中享有一定知名度。而系争商标的使用可能误导相关公众认为申请人与其存在某种商业联系,损害了申请人的在先姓名权。

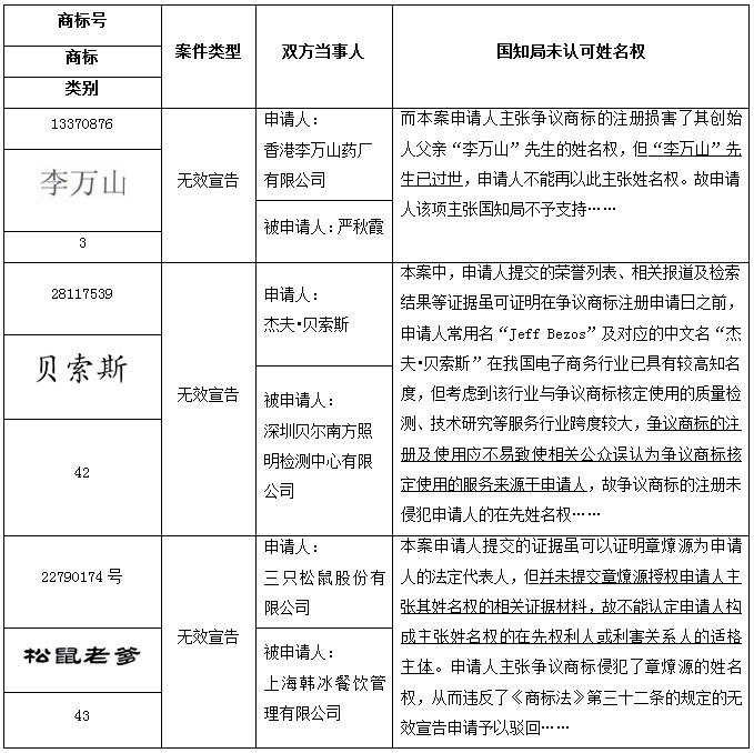
  然而,在下述无效案件中,国知局并未对姓名权予以认可,请见如下表格:

  由此可见,在认定系争商标是否损害他人姓名权时,均应当满足:在世的自然人、相关公众容易将系争商标在其注册使用的商品或服务上指向姓名权人或与姓名权人建立对应联系、主张姓名权应当由自然人本人提出或经特别授权并明确授权范围的被授权人作为利害关系人等诸多要件。

  在网络信息高度发展的当今,流量会带来利益。虽然网红、名人、网红店铺等自带流量,企业在设计、选择商标进行注册时,不可心存侥幸心理蹭热度,即便顺利注册,也有可能难逃被无效宣告的结局。另外,即使是自身臆造的商标,也不妨在先查询申请商标是否可能存在被动“蹭热度”的情况,亦或委托专业人员/机构进行在先检索,评估申请商标注册的可能性,避免出现花费大量人力、财力来宣传、使用商标,结果因侵权失去商标、陷入侵权之争、为他人做嫁衣等不利情况。

  此外,作为在先权利人或利害关系人,在日常经营活动中,注意管理、留存商标使用证据,避免在维权时存在商标在使用、却难以提供有效证据的尴尬情况。而在维护自身权利时,严格按照《商标审理标准》、《最高人民法院关于审理商标授权确权行政案件若干问题的规定》及其他相关文书中提到的在先权利的适用要件,多方搜集、整理、提交证据,并挖掘系争商标所有人的恶意抢注行为,最大限度保障自身权益。

  

此篇文章由北京集佳知识产权代理有限公司版权所有,未经授权请勿转载     
©2016 Unitalen Attorneys at Law    免责声明